前几年VR技术可谓是火热一时,看似现在比较平静,不过随着元宇宙概念的传播,VR热度也涨了上来。大家可能只知道VR,对AR,MR不太了解,接下来笔者先介绍一下区别。

VR全称Virtual Reality(虚拟现实),简单理解,VR就是把虚拟的世界呈现在你眼前。目前人们约定俗成的,是把那种戴着头盔的,有沉浸感的,无边框的虚拟世界,称为虚拟现实。
AR全称Augmented Reality(增强现实),很多人把增强现实理解为「效果更好的虚拟现实」,这完全是错的。它并不是虚拟现实的升级版,这两者诞生和发展也是完全独立的。增强现实技术就是字面上的意思,用虚拟的东西把现实增强。
MR全称Mixed Reality(混合现实),MR的概念最早进入大众的视野,是一段网上疯传的视频,叫做「谷歌黑科技全息投影裸眼3D」,展示了一只鲸鱼的全息影像投射在体育馆里的情景。视频来自于谷歌投资的Magic Leap,这家公司把它的技术定义为混合现实。在它出现后不久,前面说到的微软Hololens也把自己从增强现实设备改名为混合现实设备。

区别:
虚拟现实VR,是创造了一整个虚拟世界,把你和现实世界隔离开。核心问题是图形计算和沉浸感。
增强现实AR,是把虚拟事物叠加到现实世界图像的最顶层。核心问题是图像识别和跟踪。
混合现实MR,是把虚拟物体和现实物体都进行再次计算,把它们混合到一起,难分彼此。核心问题是对现实世界的3D扫描,以及远近空间的感知。

回到主题,AR眼镜,是用于增强现实,在使用期间我们仍然可以看到背景的现实空间,不至于VR眼镜那样戴上走动就很容易发生撞到墙这样情况。AR眼镜可以说是先进的眼镜投屏技术,可以通过Type-C连接各种设备,比如支持Type-C视频输出的手机,平板,电脑。

Type-C接口传输音视频搭载的是DisplayPort协议(简称DP),由最初的DP 1.0发展到了现在最新的DP 2.0,带宽由最初的10.8 Gbps,发展到了80 Gbps,基本保持每更新一代,带宽就翻倍。最开始搭载到USB-C的是DP 1.2,支持4K 60Hz的显示,DP 1.4相对于DP 1.3带宽没有增加,支持4K 120Hz的显示, 引入DSC压缩编码技术,可以实现数据3:1的压缩,压缩后可以支持8K 60Hz显示,带宽是4K 120Hz的2倍,DP 2.0实现无压缩8K 60Hz,4K 144Hz,2x5K 60Hz,带压缩一个16K 60Hz和2个8K 120Hz。

所以说AR眼镜用Type-C接口传输音视频是完全可行,笔者穿戴AR眼镜后,显示的画面很清晰,不管是看电影,还是投屏玩游戏都能给到不错的体验效果。不过在手机连接AR眼镜时耗电是很快的,所以想长时间游玩必须使用转接器,可以看到转接器有两个Type-C母座和一个Type-C公头,每个接口都定义了功能,不支持盲插。

功率分配这一块,AR眼镜是5V供电,投屏设备充电功率这边可以软件控制,5V,9V,12V,15V,20V,可以定制,这个做的是9V供电。适配器连接板子通过降压芯片,5V给AR眼镜供电,9V给投屏设备充电,那么适配器必须要15W以上才能够带得起来。

在AR眼镜单独连接手机的时候,是手机提供电力,相当于手机做host,当用转接器的时候,需要切换供电角色,手机供电转变成适配器供电,但视频数据依然是手机输出,供电切换后是适配器为AR眼镜和手机供电,从而实现边使用边充电。
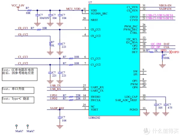
那么是如何实现如此复杂的视频数据与供电角色切换的呢?从PCB板上了解到采用的是乐得瑞科技推出的LDR6282,一般来说一颗LDR6282能控制两个Type-C接口的CC通讯,三个Type-C接口有三路CC通讯,所以要用到两颗LDR6282才够。

LDR6282 是深圳市禾川兴科技有限公司推出的双 USB-C 接口的 USB PD3.0 协议通信芯片。它具备 Power Negotiation 数据包透传功能,切换 Data Role 功能,以及通过 VDM 的协商让智能设备进入 ALT Mode 的功能。

双口DRP USB PD Controller LDR6282,顺利通过了USB-IF的PD3.0认证,TID: 2127。LDR6282芯片具有双C口DRP及USB PD3.0控制功能,广泛应用于USB-C Docking,USB-C 显示器,USB-C手机音频转接器,嵌入式安卓/linux系统等场合,在支持标准USB PD3.0/QC2.0/QC3.0协议的基础上,还专门针对任天堂游戏机Switch的视频扩展功能进行了特别适配,兼容性非常优秀。

该芯片还内置64K flash可以通过云端连接升级内部固件。让复杂的产品设计也可以安枕无忧,即使产品已经交付到了终端消费者手里仍然可以通过手机端APP或者是PC端应用程序进行固件升级。
